It has been about a month since I opened up my project file, and because of this, my first task this week was to check where I left my project previously and whether everything was working properly.

Look at the project file

Unfortunately, it was not very pretty.
The first thing I noticed was that my project is a mess right now—I mean, literally. Naming conventions, file organization, etc., were such a mess that I didn’t even know where to check first. It took me a while to find my proper scenes.

My main scene

Even more horrifying was my main scene’s hierarchy. Like, seriously, what is this naming convention? Nothing’s organized, and it took me a while to even find my game manager.

Main scene's hierarchy

So, I found out that the system I made previously was basically using separate GameObjects for each ‘tab’—which, considering this is a game trying to emulate a computer operating system, means a hell of a lot of GameObjects.
So my first priority was to think of a system to reduce this and make everything more streamlined.

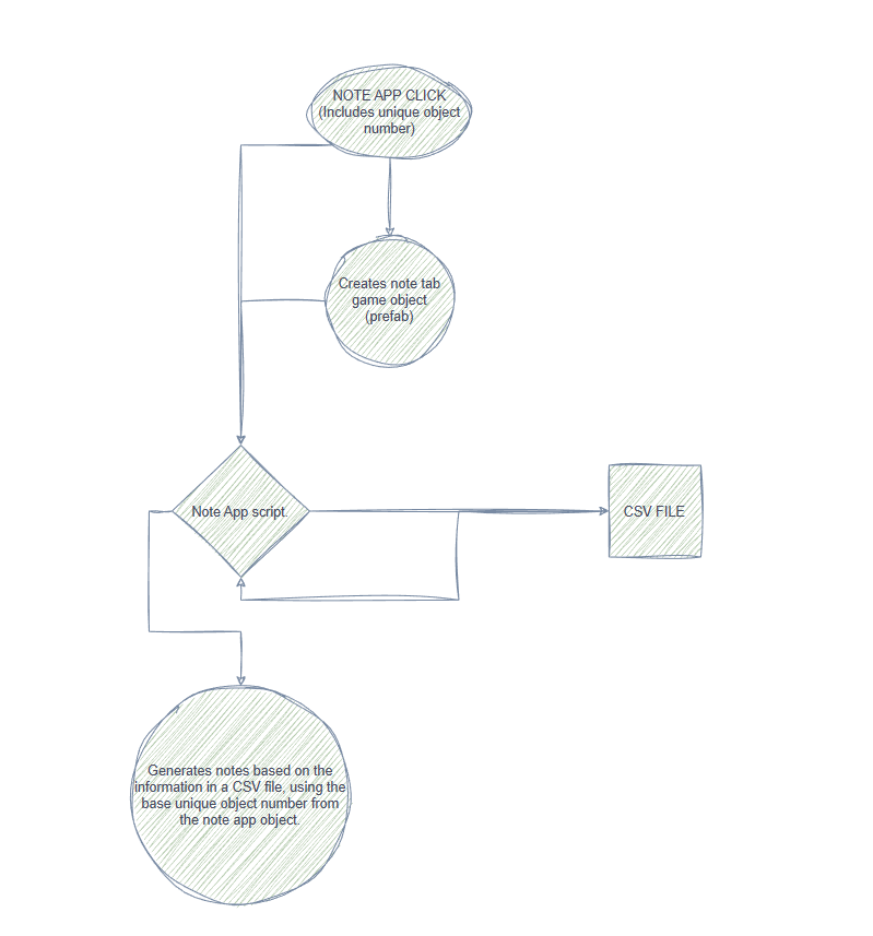
My awesome idea to fix everything

So, since I built the game with this god-awful system so far, it’s quite hard to fix everything right now. But I thought I could at least begin the cleanup process by streamlining some features that are used more than once in the game—namely, the note and photo viewing systems.
So, the diagram above shows my new system idea for the note app feature in particular. The note system, as the name suggests, currently allows the player to view notes inside the computer, accessed through different note app icons. Right now, I have different GameObjects for each one of them—which is not good.
The new system will utilize some sort of externally accessible text file to retrieve the note content and apply it through a prefab note app.
A similar system could also work for photo-viewing apps, where it gets the information about what kind of photo to show from the initial app icon and simply duplicates a prefab based on that information.
So, I think I have it there:
1. Fix the naming conventions to the best of my abilities.
2. Try out the new system for the note and photo apps. 

I hope to be done with this by next week and start working on actual content building for the game. 
Back to Top